Governance
The governance structure of the Quantock Education Trust is a key cornerstone of the operation of the Trust. It has a clear and straightforward structure which is designed to enable the effective delivery of the Trust vision, mission and strategic aims, always prioritising the most effective and efficient use of resources in order to secure high educational outcomes for its pupils.
The structure is designed to be flexible and acknowledging of the opportunities to evolve and expand appropriately as the Trust grows. The structure must therefore be outward facing but also self-evaluating and reflective. There is a clear transition process in place for new schools joining the Trust.
Membership at all levels is determined principally by key skills and attributes, which reflect the key necessary competencies as set out in the UK Government guidance.
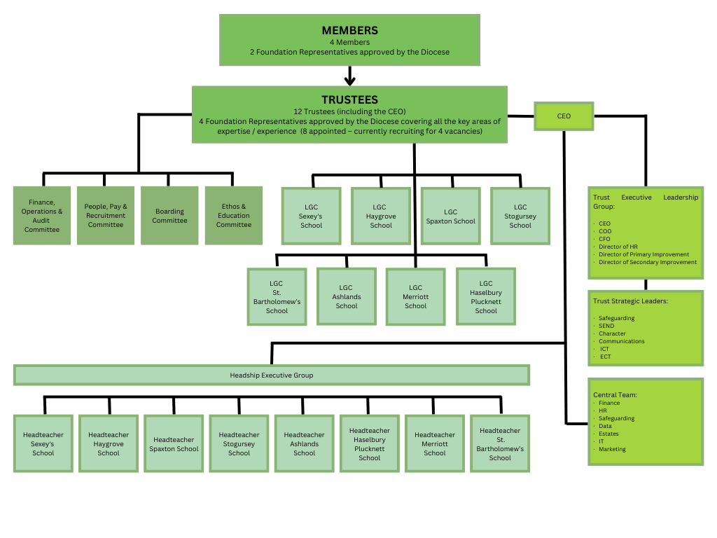
The structure comprises of 3 levels:
QET Governance Structure September 2025:

Who appoints who?
Our Trustees are appointed by the Members.
Our Local Governors are appointed by the Trustees.
Our Members are appointed by other Members in conjunction with the Diocese.
Contact Us
CEO: Ms Chrysta Garnett
Quantock Education Trust
Durleigh Road, Bridgwater
Somerset TA6 7HW
t: 01278 455531
e: haygroveschool@quantockedtrust.co.uk
Are you interested in being a Governor or Trustee?
We would love to hear from anyone who would be interested in taking on this very valued and important volunteer role within our schools. Please email Tracy Barnes for more information.